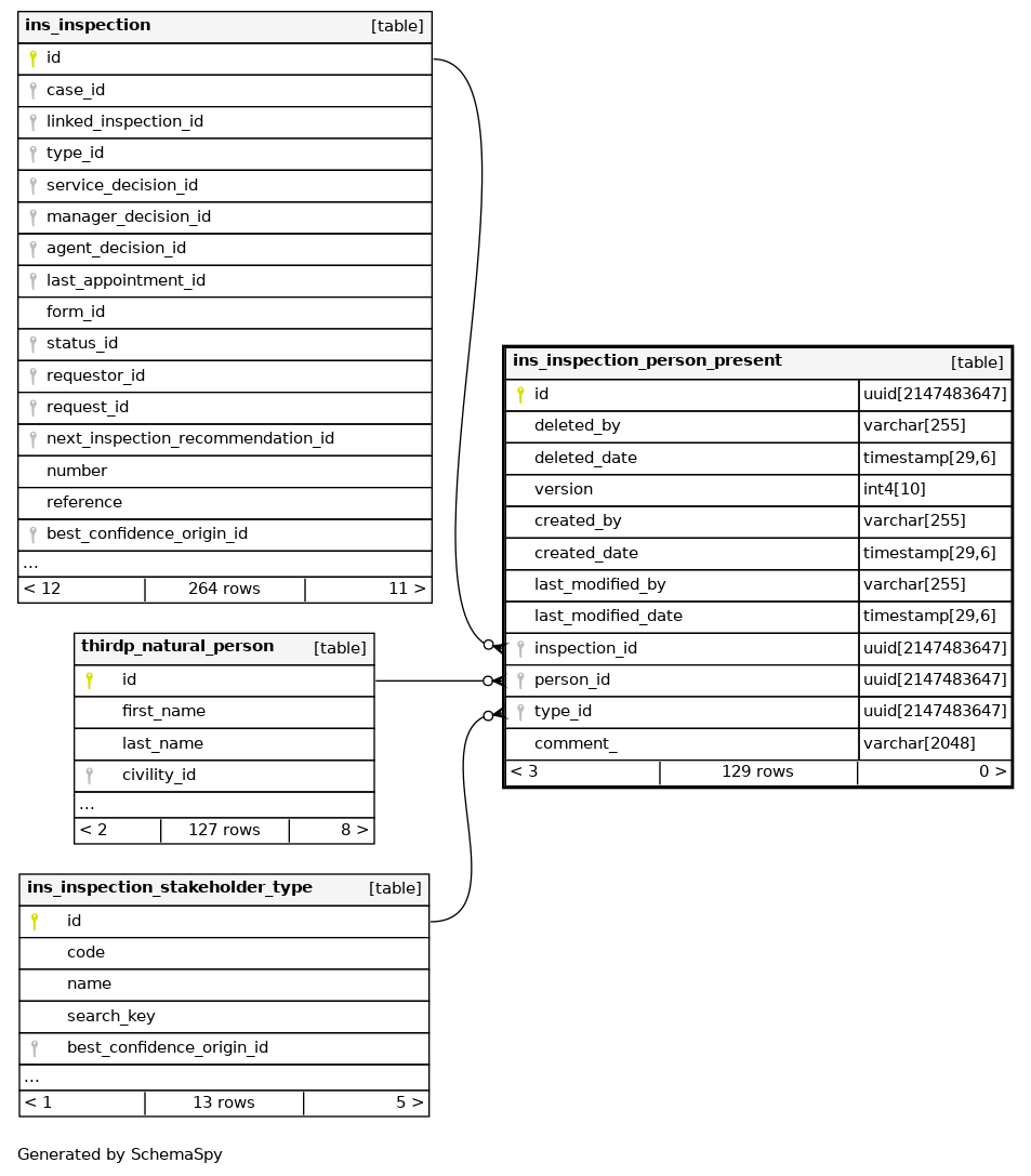
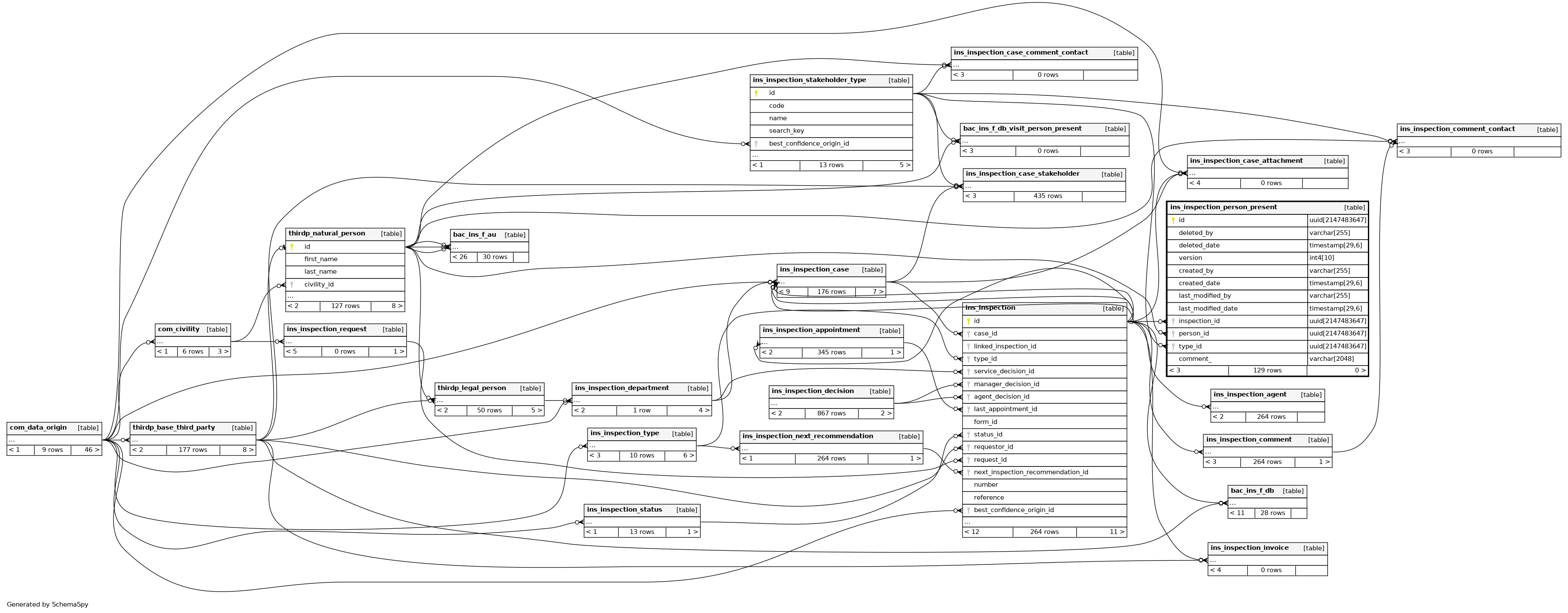
Columns
| Column | Type | Size | Nulls | Auto | Default | Children | Parents | Comments | |||
|---|---|---|---|---|---|---|---|---|---|---|---|
| id | uuid | 2147483647 | null |
|
|
||||||
| deleted_by | varchar | 255 | √ | null |
|
|
|||||
| deleted_date | timestamp | 29,6 | √ | null |
|
|
|||||
| version | int4 | 10 | null |
|
|
||||||
| created_by | varchar | 255 | √ | null |
|
|
|||||
| created_date | timestamp | 29,6 | √ | null |
|
|
|||||
| last_modified_by | varchar | 255 | √ | null |
|
|
|||||
| last_modified_date | timestamp | 29,6 | √ | null |
|
|
|||||
| inspection_id | uuid | 2147483647 | null |
|
|
||||||
| person_id | uuid | 2147483647 | √ | null |
|
|
|||||
| type_id | uuid | 2147483647 | √ | null |
|
|
|||||
| comment_ | varchar | 2048 | √ | null |
|
|
Indexes
| Constraint Name | Type | Sort | Column(s) |
|---|---|---|---|
| pk_ins_inspection_person_present | Primary key | Asc | id |
| idx_ins_inspection_person_present_inspection | Performance | Asc | inspection_id |
| idx_ins_inspection_person_present_person | Performance | Asc | person_id |
| idx_ins_inspection_person_present_type | Performance | Asc | type_id |

