PES Dépense Aller

Schéma XML

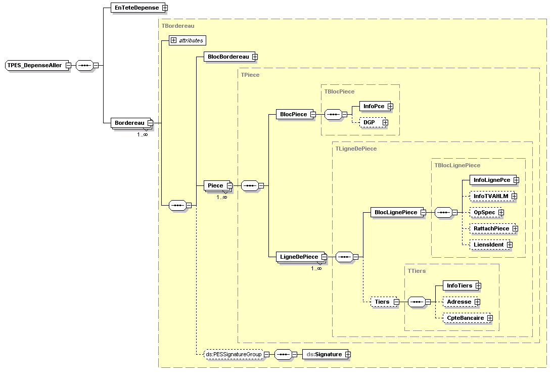
PES Depense Aller TPES Depense Aller En Tete Depense Bordereau Bloc Bordereau Piece Signature Bloc Piece Ligne De Piece Info Piece Delai Global de Paiement Bloc Ligne Piece Tiers Info Ligne Piece Info TVA HLM Operations Specifiques Rattachement Pieces Indentifiants complementaires Info Tiers Adresse Compte Bancaire

Détails

Pour visualiser les blocs ou les codes de ce domaine, cliquez sur les boutons ci-dessous.