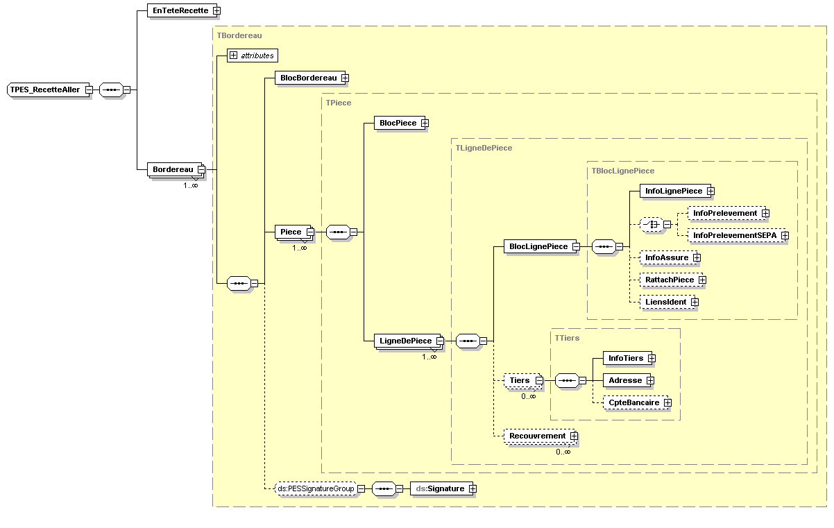
PES Recette Aller
Schéma XML
Détails
Pour visualiser les blocs ou les codes de ce domaine, cliquez sur les boutons ci-dessous.
Visualiser les blocs
Visualiser les codes